Руководство
Контакты
Положение о Министерстве
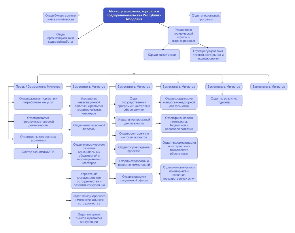
Структура Министерства
Справочная информация Министерства
Общественный совет
Подведомственные организации
Антикоррупционная политика
Политика в области персональных данных
Внутренний финансовый контроль и внутренний финансовый аудит
Работа с обращениями граждан
Клиентоцентричность
Структура Министерства экономики,торговли и предпринимательства Республики Мордовия













